面向未来,活在当下! 收藏夹
我的
首页 > 地理 > 基础知识 > 必修一

〖成因〗世界主要的气候类型及其植被、自然带对农业的影响

〖成因〗世界主要的气候类型及其植被、自然带对农业的影响
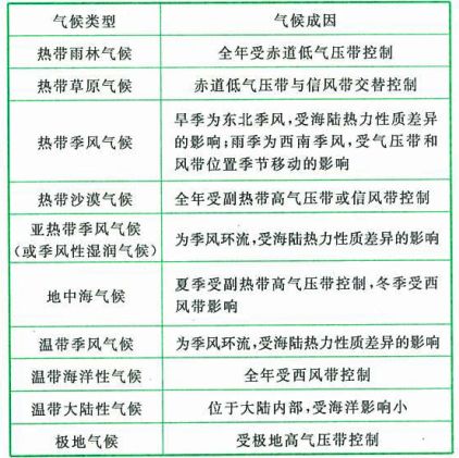
基本原理:世界主要气候类型的成因

影响其形成的主要因素:太阳辐射(根本原因)、大气环流、下垫面和人类活动
来顶一下
返回首页
返回首页
收藏知识
收藏知识
相关知识
    无相关信息
发表笔记 共有条笔记
验证码:
学习笔记(共有 0 条)
开心教练从2004年开始自费开设这个网站. 为了可以持续免费提供这些内容, 并且没有广告干扰,请大家随意打赏,谢谢!,
(微信中可直接长按微信打赏二维码。)
微信 支付宝