| br>
〖概念〗非地带性分异<-->〖概念〗山地的垂直地域分异规律
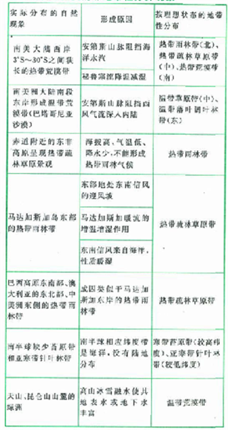
〖影响因素〗非地带性分异 1、影响因素:地形、洋流、海陆分布等等。 (1)海陆分布:如北半球高纬度的苔原带和亚寒带针叶林带呈东西延伸、南北交替的现象十分明显,而南半球相同纬度绝大部分是海洋,故没有苔原带和针叶林带分布。(2)地形起伏:如南美安第斯山南段西侧是多雨的温带森林,而同纬度的山脉东侧却是干燥的巴塔哥尼亚沙漠。 (3)局部环流和洋流:如信风带大陆西岸,因受离岸风及沿岸寒流的影响,在海岸带形成沙漠。又如西欧的温带海洋性气候纬度范围到达60°N以北,是受到了北大西洋暖流的影响。 (4)局部水分变化:如热带荒漠带和温带荒漠带内的绿洲;局部水分矿化度的变化:如在沿海平原的温带落叶阔叶林中,由于盐分变大出现的碱蓬草地。 (5)局部岩石性质的变化:如在四川盆地的亚热带常绿阔叶林中,由紫红色的砂岩、页岩风化而成的紫色土。 (7)局部地热异常:如在冰岛,苔原是这里的地带性植被,但在热泉附近却分布着草甸。 (8)人为作用:如在沙漠边缘营造防护林、填湖造田、培育水稻等活动都可以造成对地带性规律的改变等等。 2、非地带性现象实例 ①改变了地带性分布的自然带。例如,南美安第斯山脉南段的西侧属于温带落叶阔叶林带,东侧的巴塔哥尼亚高原,因受地形影响,处于西风的背风处,形成温带荒漠带。 ②地带性自然带空间分布范围受到限制。例如,南北美洲西部沿海地区,各自然带紧逼西海岸分布,其空间分布范围受到级大的约束,而且与东部地区的自然带割断,这是由于科迪勒拉山系分布于美洲大陆西部沿海地区的结果。 ③自然带的缺失。例如,南半球缺失苔原带和亚寒带针叶林带,主要原因是受海陆分布的影响,南半球同纬度缺失陆地。 ④自然带地理现象的斑块状分布。例如,荒漠带中呈现斑块状分布的绿洲。 3、世界主要的非地带性分异现象:

〖概念〗非地带性分异<-->〖概念〗山地的垂直地域分异规律
全网搜索"〖影响因素〗非地带性分异"相关
|