活在当下,做最好的自己!
收藏夹
我的
站内搜索:
高级搜索
首页
>
化学
>
基础知识
>
有机化学基础
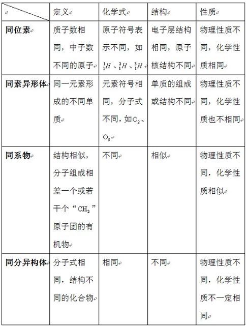
同位素、同素异形体、同系物、同分异构体比较
br>
有机物燃烧规律
<-->
基、官能团、根的比较
同位素、同素异形体、同系物、同分异构体比较
有机物燃烧规律
<-->
基、官能团、根的比较
全网搜索"同位素、同素异形体、同系物、同分异构体比较"相关
来顶一下
返回首页
收藏知识
相关知识
无相关信息
发表笔记
共有
条笔记
验证码:
学习笔记(共有
0
条)
开心教练从2004年开始自费开设这个网站. 为了可以持续免费提供这些内容, 为维持网站运营,请大家随意打赏或者点击以下广告,谢谢!,
(微信中可直接长按微信打赏二维码。)
微信
支付宝
开心教练QQ:29443574
1.0
© 2004-2023
91学
(
闽ICP备11019754号-1
)