| br>
容克贵族<-->德意志君主立宪制与英国君主立宪制的不同
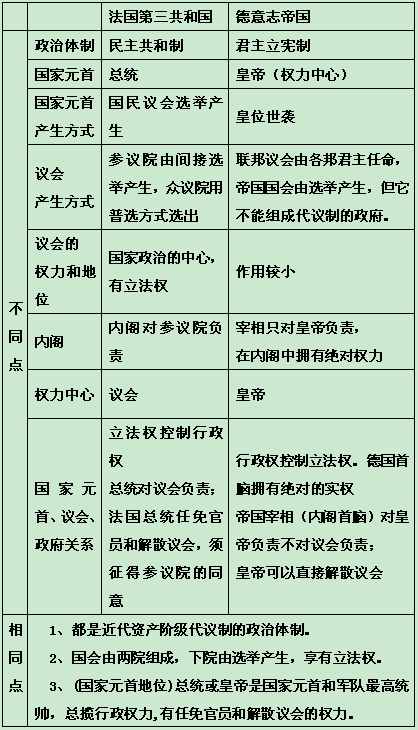
法国共和制与德国君主立宪制的异同
 1.相同点: (1)都是近代资产阶级代议制的政治体制,一定程度上体现权力制衡原则。 (2)国会由两院组成,下院由选举产生,享有立法权。 (3)总统或皇帝是国家元首和军队最高统帅,总揽行政权力,有任免官员和解散议会的权力。 2.不同点: (1)法国第三共和国 a. 政治体制: 民主共和制 b. 国家元首: 总统 c. 国家元首产生方式: 国民议会选举产生 d. 议会产生方式: 参议院由间接选举产生,众议院用普选方式选出 e. 议会的权力和地位:国家政治的中心,有立法权 f. 内阁: 内阁对参议院负责 g. 权力中心:议会 h. 国家元首、议会、政府关系:立法权控制行政权;总统对议会负责,任免官员和解散议会,须征得参议院的同意 (2)德意志帝国 a. 政治体制: 君主立宪制 b. 国家元首: 皇帝(权力中心) c. 国家元首产生方式: 皇位世袭 d. 议会产生方式: 联邦议会由各邦君主任命,帝国国会由选举产生,但它不能组成代议制的政府。 e. 议会的权力和地位:作用较小 f. 内阁: 宰相只对皇帝负责,在内阁中拥有绝对权力 g. 权力中心:皇帝 h. 国家元首、议会、政府关系:行政权控制立法权;皇帝拥有绝对实权,集行政和立法权于一身,可以直接解散议会;帝国宰相(内阁首脑)对皇帝负责,不对议会负责;议会立法权大受限制
容克贵族<-->德意志君主立宪制与英国君主立宪制的不同
全网搜索"法国共和制与德国君主立宪制的异同"相关
|